2025年度“慈善情暖万家”活动征集受助对象拟救助人员公示| 252期
2025-02-07 11:11:01

2025年度“慈善情暖万家”活动征集受助

对象拟救助人员公示

1月10日,《运城市慈善总会关于开展2025年度“慈善情暖万家”活动征集受助对象的通知》(以下称《通知》)印发,并在《运城晚报》、本会微信服务号发布相关信息,截止《通知》规定提交申请时间,25人提供提交了个人信息及相关验证资料。欢迎社会对拟救助人申请事项进行监督,特别是已接受政府部门、社会组织及爱心人士救助资助的进行监督举报。监督举报电话0359-2626139。

图片

图片

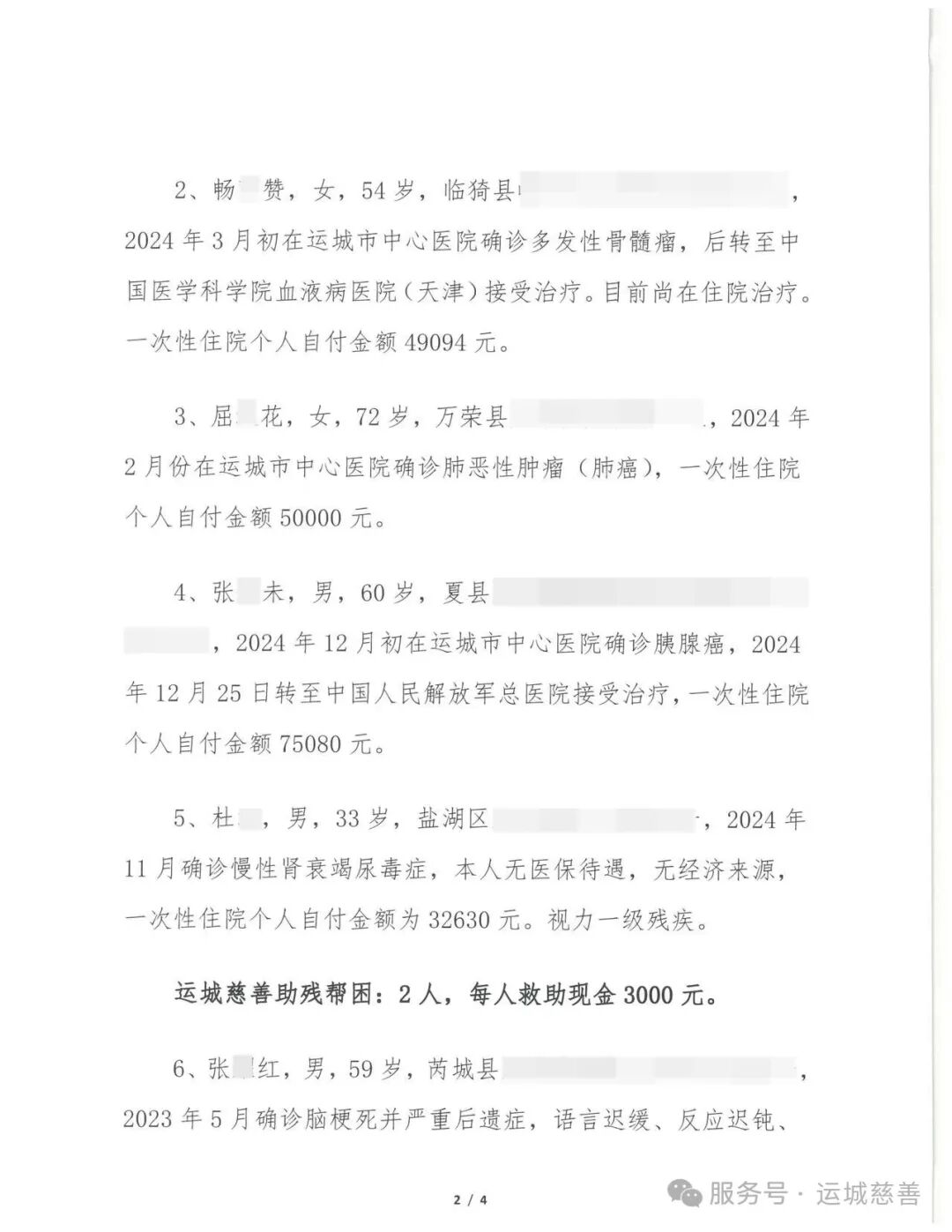
经本会评估核实,拟对以下13人实施救助并进行公示,公示时间为1月21日-23日。


图片

欢迎社会对拟救助人申请事项进行监督,特别是已接受政府部门、社会组织及爱心人士救助资助的进行监督举报。监督举报电话0359-2626139。

图片

为保护受助人隐私,文中部分信息技术处理。

图片